本产品适用于高温、低温和酸、碱、油、水以及有腐蚀气体的环境中作电器仪表和自动化控制系统的信号传输线。 广泛用于石油、冶金、电力、石化等企业。
查看详细交联聚乙烯绝缘电缆适用于配电网、 工业装置成其它需要大容量用电领域, 用于固定敷设在交流5 0 H Z ,额定电压 1 k v 电力输配电线路上,主要功能是输送电能。本厂生产的额定电压1 k v - 3 5 k V 交 联聚乙烯绝缘电力电缆,其性能完全符合标准G B 1 2 7 0 6 和 I E C 6 0 5 0 2 及 I E C 6 0 8 4 0 , 并且已形成系列,即阻燃型的,耐寒型的和防水型的电力电缆。在阻燃型系列产品中,成功地
查看详细1、电缆的额定电压:U0/U=26/35KV(Um=40.5KV) 2、电缆导体的高工作温度为90℃ 3、短路时(长持续时间不超过5S),电缆导体高温度不超过250℃ 4、对于正确安装敷设的电缆,正常运行条件下,其运行寿命至少为30年以上 5、电缆的敷设温度不低于0℃ 6、电缆的较小弯曲半径:三芯电缆不小于电缆外径的15倍;单芯电缆不小于电缆外径的20倍
查看详细交联聚乙烯绝缘电缆适用于配电网、 工业装置成其它需要大容量用电领域, 用于固定敷设在交流5 0 H Z ,额定电压 1 k v 电力输配电线路上,主要功能是输送电能。本厂生产的额定电压1 k v - 3 5 k V 交 联聚乙烯绝缘电力电缆,其性能完全符合标准G B 1 2 7 0 6 和 I E C 6 0 5 0 2 及 I E C 6 0 8 4 0 , 并且已形成系列,即阻燃型的,耐寒型的和防水型的电力电缆。在阻燃型系列产品中,成功地
查看详细电线与电缆的区分
“电线”和“电缆”并没有严格的界限。
通常将芯数少、产品直径小、结构简单的产品称为电线。没有绝缘的称为裸电线,其他的称为电缆。
导体截面积较大的(大于6平方毫米)称为大电线,较小的(小于或等于6平方毫米)称为小电线,绝缘电线又称为布电线。
二
不同的电缆
(1) 类别:H——市内通信电缆 HP——配线电缆 HJ——局用电缆
(2)绝缘:Y——实心聚烯烃绝缘 YF——泡沫聚烯烃绝缘 YP——泡沫/实心皮聚烯烃绝缘
(3)内护层:A——涂塑铝带粘接屏蔽聚乙烯护套 S——铝,钢双层金属带屏蔽聚乙烯护套 V——聚氯乙烯护套

(4)特征:T——石油膏填充 G——高频隔离 C——自承式
(5)外护层: 23——双层防腐钢带绕包销装聚乙烯外被层; 33——单层细钢丝铠装聚乙烯被层; 43——单层粗钢丝铠装聚乙烯被层 ; 53——单层钢带皱纹纵包铠装聚乙烯外被层; 553——双层钢带皱纹纵包铠装聚乙烯外被层
三
电缆型号代码
1、用途代码-不标为电力电缆,K为控制缆,P为信号缆;
2、绝缘代码-Z油浸纸,X橡胶,V聚氯乙稀,YJ交联聚乙烯
3、导体材料代码-不标为铜,L为铝;
4、内护层代码-Q铅包,L铝包,H橡套,V聚氯乙稀护套
5、派生代码-D不滴流,P干绝缘;
6、外护层代码
7、特殊产品代码-TH湿热带,TA干热带;
8、额定电压-单位KV
四
不同作用的电缆
1、SYV:实心聚乙烯绝缘射频同轴电缆
2、SYWV(Y):物理发泡聚乙绝缘有线电视系统电缆,视频(射频)同轴电缆(SYV、SYWV、SYFV)——适用于闭路监控及有线电视工程
SYWV(Y)、SYKV 有线电视、宽带网专用电缆结构:(同轴电缆)单根无氧圆铜线 物理 发泡聚乙烯(绝缘)(锡丝)(铝)、 聚氯乙烯(聚乙烯)
3、信号控制电缆(RVV护套线、RVVP屏蔽线)——适用于楼宇对讲、防盗报警、消防、自动抄表等工程
RVVP:铜芯聚氯乙烯绝缘屏蔽聚氯乙烯护套软电缆 电压300V/300V2-24芯——用途:仪器、仪表、对讲、监控、控制安装

4、RG:物理发泡聚乙烯绝缘接入网电缆——用于同轴光纤混合网(HFC)中传输数据模拟信号 5、KVVP:聚氯乙烯护套编织屏蔽电缆——用途:电器、仪表、配电装置的信号传输、控制、测量
6、RVV(227IEC52/53) 聚氯乙烯绝缘软电缆 ——用途:家用电器、小型电动工具、仪表及动 力照明
7、AVVR 聚氯乙烯护套安装用软电缆
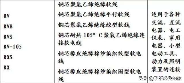
8、SBVV HYA 数据通信电缆(室内、外)——用于电话通信及无线电设备的连接以及电话配线网的 分线盒接线用 9、RV、RVP 聚氯乙烯绝缘电缆
10、RVS、RVB ——适用于家用电器、小型电动工具、仪器、仪表及动力照明连接用电缆
11、BV、BVR 聚氯乙烯绝缘电缆 ——用途:适用于电器仪表设备及动力照明固定布线用 12、RIB 音箱连接线(发烧线)

13、KVV 聚氯乙烯绝缘控制电缆—— 用途:电器、仪表、配电装置信号传输、控制、测量
14、SFTP 双绞线 传输电话、数据及信息网
15、UL2464 电脑连接线
16、VGA 显示器线
17、SYV 同轴电缆 无线通讯、广播、监控系统工程和有关电子设备中传输射频信号(含综合用同轴电缆) 18、SDFAVP、SDFAVVP、SYFPY 同轴电缆,电梯专用 19、JVPV、JVPVP、JVVP 铜芯聚氯乙烯绝缘及护套铜丝编织电子计算机控制电缆
五
电力电缆铠装和外护套数字
0无;
1联锁铠装纤维外被;
2双层钢带聚氯乙烯外套;
3细圆钢丝聚乙烯外套;
4粗圆钢丝;
5皱纹(轧纹)钢带;
6双铝(或铝合金)带;
7铜丝编织;
8钢丝编织

六
电线电缆的应用分类
1、电力系统
电力系统采用的电线电缆产品主要有架空裸电线、汇流排(母线)、电力电缆(塑料线缆、油纸力缆(基本被塑料电力电缆代替)、橡套线缆、架空绝缘电缆)、分支电缆(取代部分母线)、电磁线以及电力设备用电气装备电线电缆等。
2、信息传输系统
主要有市话电缆、电视电缆、电子线缆、射频电缆、光纤缆、数据电缆、电磁线、电力通讯或其他复合电缆等。
3、机械设备、仪器仪表系统
此部分除架空裸电线外几乎其他所有产品均有应用,但主要是电力电缆、电磁线、数据电缆、仪器仪表线缆等。
七
电线电缆产品分类
1、裸电线及裸导体制品
本类产品的主要特征是:纯的导体金属,无绝缘及护套层,如钢芯铝绞线、铜铝汇流排、电力机车线等;加工工艺主要是压力加工,如熔炼、压延、拉制、绞合/紧压绞合等;产品主要用在城郊、农村、用户主线、开关柜等。
2、电力电缆
本类产品主要特征是:在导体外挤(绕)包绝缘层,如架空绝缘电缆,或几芯绞合(对应电力系统的相线、零线和地线),如二芯以上架空绝缘电缆,或再增加护套层,如塑料/橡套电线电缆。
主要的工艺技术有拉制、绞合、绝缘挤出(绕包)、成缆、铠装、护层挤出等,各种产品的不同工序组合有一定区别。
产品主要用在发、配、输、变、供电线路中的强电电能传输,通过的电流大(几十安至几千安)、电压高(220V至500kV及以上)。
3、电气装备用电线电缆
该类产品主要特征是:品种规格繁多,应用范围广泛,使用电压在1kV及以下较多,面对特殊场合不断衍生新的产品,如耐火线缆、阻燃线缆、低烟无卤/低烟低卤线缆、防白蚁、防老鼠线缆、耐油/耐寒/耐温/耐磨线缆、医用/农用/矿用线缆、薄壁电线等。 4、通讯电缆及光纤
从过去的简单的电话电报线缆发展到几千对的话缆、同轴缆、光缆、数据电缆,甚至组合通讯缆等。该类产品结构尺寸通常较小而均匀,制造精度要求高。
5、电磁线(绕组线)
主要用于各种电机、仪器仪表等。
八
电线电缆规格型号
RY 聚乙烯绝缘软线
BV 铜芯聚氯乙烯绝缘电线
RV 铜芯聚氯乙烯绝缘安装软线
RV铜芯氯乙烯绝缘连接电缆(电线)
BLV 铝芯聚氯乙烯绝缘电线
BYR 聚乙烯绝缘软电线
BVR 铜芯聚氯乙烯绝缘软线
BVS 铜芯聚氯乙烯绝缘绞型软线
RVB 铜芯聚氯乙烯绝缘平型连接线软线
RYV 聚乙烯绝缘聚氯乙烯护套软线
BYVR 聚乙烯绝缘聚氯乙烯护套软线
BVV 铜芯聚氯乙烯绝缘聚氯乙烯护套电线
BLVV 铝芯聚氯乙烯绝缘聚氯乙烯护套电线;
AVR镀锡铜芯聚乙烯绝缘平型连接软电缆(电线)
RVB铜芯聚氯乙烯平型连接电线
RVS铜芯聚氯乙烯绞型连接电线
RVV铜芯聚氯乙烯绝缘聚氯乙烯护套圆形连接软电缆
ARVV镀锡铜芯聚氯乙烯绝缘聚氯乙烯护套平形连接软电缆
RVVB铜芯聚氯乙烯绝缘聚氯乙烯护套平形连接软电缆
RV-105铜芯耐热105oC聚氯乙烯绝缘聚氯乙烯绝缘连接软电缆
AF-205AFS-250AFP-250镀银聚氯乙氟塑料绝缘耐高温-60oC~250oC连接软电线
九
电线电缆规格表示法的含义
规格采用芯数、标称截面和电压等级表示
1、单芯分支电缆规格表示法:同一回路电缆根数*(1*标称截面),0.6/1KV,如:4*(1*185)+1*95 0.6/1KV
2、多芯绞合型分支电缆规格表示法:同一回路电缆根数*标称截面,0.6/1KV, 如:4**185+1*95 0.6/1KV
3、电线电缆规格型号说明:



注:B(B)——第一个字母表示布线,第二个字母表示玻璃丝编制。
V(V)——第一个字母表示聚乙烯(塑料)绝缘,第二个字母表示聚乙烯护套。
L(L)——铝,无L则表示铜
F(F)——复合型
R——软线
S——双绞
X——绝缘橡胶